黔南州2025年事业单位公开招聘笔试将于3月29日举行,请广大考生做好应试准备工作,准确掌握考试时间、考点地址及相关注意事项,现就有关注意事项提示如下。
一、考试时间
2025年3月29日(星期六)上午
8:30-10:00 《职业能力倾向测验》
10:00-12:00 《综合应用能力》
特别注意:
本次考试开考30分钟后考生不得进入考场,考试全程封闭,两科考试中间不休息。《职业能力倾向测验》考试时间结束时(10:00)考生必须上交该科目答题卡,但不得离开考场,须两科考试全程结束后方可离场。
二、考试准备
(一)及时打印准考证,认真阅读有关信息
根据事业单位公开招聘简章上的工作日程安排,请考生于2025年3月24日9:00至3月27日17:00期间登录贵州人事考试信息网(http://www.gzrsks.com.cn),按提示打印准考证并妥善保管。打印后请认真阅读每项信息并检查准考证信息是否完整,特别是考点名称、地址、考场号、座位号信息,如有疑问请及时与考试部门联系。考试当天,请按准考证上的提示,凭《准考证》《有效居民身份证》或《社会保障卡》原件参加考试。
(二)答题要求
1.考生提前准备好2B铅笔、黑色字迹的钢笔或签字笔、橡皮、削笔刀等考试用品。
2.考生在答题卡上填涂准考证号时,须用黑色字迹钢笔或签字笔正确填写考号,用2B铅笔正确涂考号。
3.客观题一律用2B铅笔在答题卡规定答题区域按正确方式填涂,主观题一律用黑色字迹的钢笔或签字笔在答题卡规定答题区域作答。未按正确方式作答或未在规定答题区域作答的,作答无效,均按零分处理。
4.综合应用能力(C类)考试作答时可能需要使用直尺(应为无计算、储存或通信功能的普通直尺),请参加综合应用能力(C类)考试的考生携带以备使用。
5.所有考生均须参加《职业能力倾向测验》和《综合应用能力》两个科目的考试,两个科目题本为合订本。其中,医疗卫生类(E类)综合应用能力试卷由医学基础知识和招聘岗位专业知识应用能力(包含中医临床、西医临床、药剂、护理、医学技术、公共卫生管理六个子类别题目)两部分组成。考生均须按试卷要求先作答医学基础知识后,再根据本人报考岗位所属考试类别选做招聘岗位专业知识应用能力相对应子类别题目。
三、考试纪律
1.请考生认真阅读准考证上的考场规则及有关提示并严格遵守。
2.严禁将手机、计算器、智能手表、智能手环、蓝牙耳机等各种电子、通信、计算、储存或其他有关设备带至座位。
3.考试开始前30分钟,凭《准考证》和《有效居民身份证》或《社会保障卡》原件进入考场,开始考试30分钟后,不得入场。考试期间,不得提前交卷、退场。
4.准考证上必须带有本人照片,如本人无法打印出带照片的准考证,请于考试前工作时间内重新登录报名系统打印。
5.考试过程中请保管好自己的试卷、答题卡,根据《事业单位公开招聘违纪违规行为处理规定》(人社部令第35号)规定,在阅卷过程中发现报考者之间同一科目作答内容雷同,并经阅卷专家组确认的,给予其当次该科目考试成绩无效处理。
6.请自觉遵守《中华人民共和国刑法修正案(九)》有关条款,依法参加考试。
四、考点情况
黔南州事业单位公开招聘笔试考点设在都匀市、瓮安县和独山县,其中,报考州直单位、都匀市、福泉市、贵定县、龙里县、惠水县、长顺县、三都县、荔波县、平塘县、罗甸县岗位的考生在都匀市参加笔试;报考瓮安县岗位的考生在瓮安县参加笔试;报考独山县岗位的考生在独山县参加笔试。
由于本次考试的考区考点较多,分布较广,请广大考生务必认真核实自己报考岗位所在县(市)的考点信息,根据准考证上的考点名称和地址,提前一天熟悉考点环境,了解考场安排情况(熟悉考点考场时考生不能进入校园,学校将在大门处摆放考场分布示意图),并根据自身情况合理选择考试当天的交通方式,了解乘车路线和时间,尤其是要把堵车因素考虑在内,尽量选择在考点附近住宿。
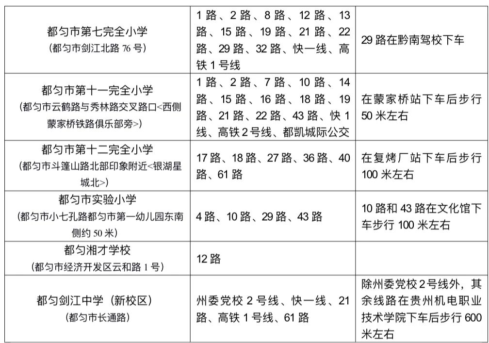
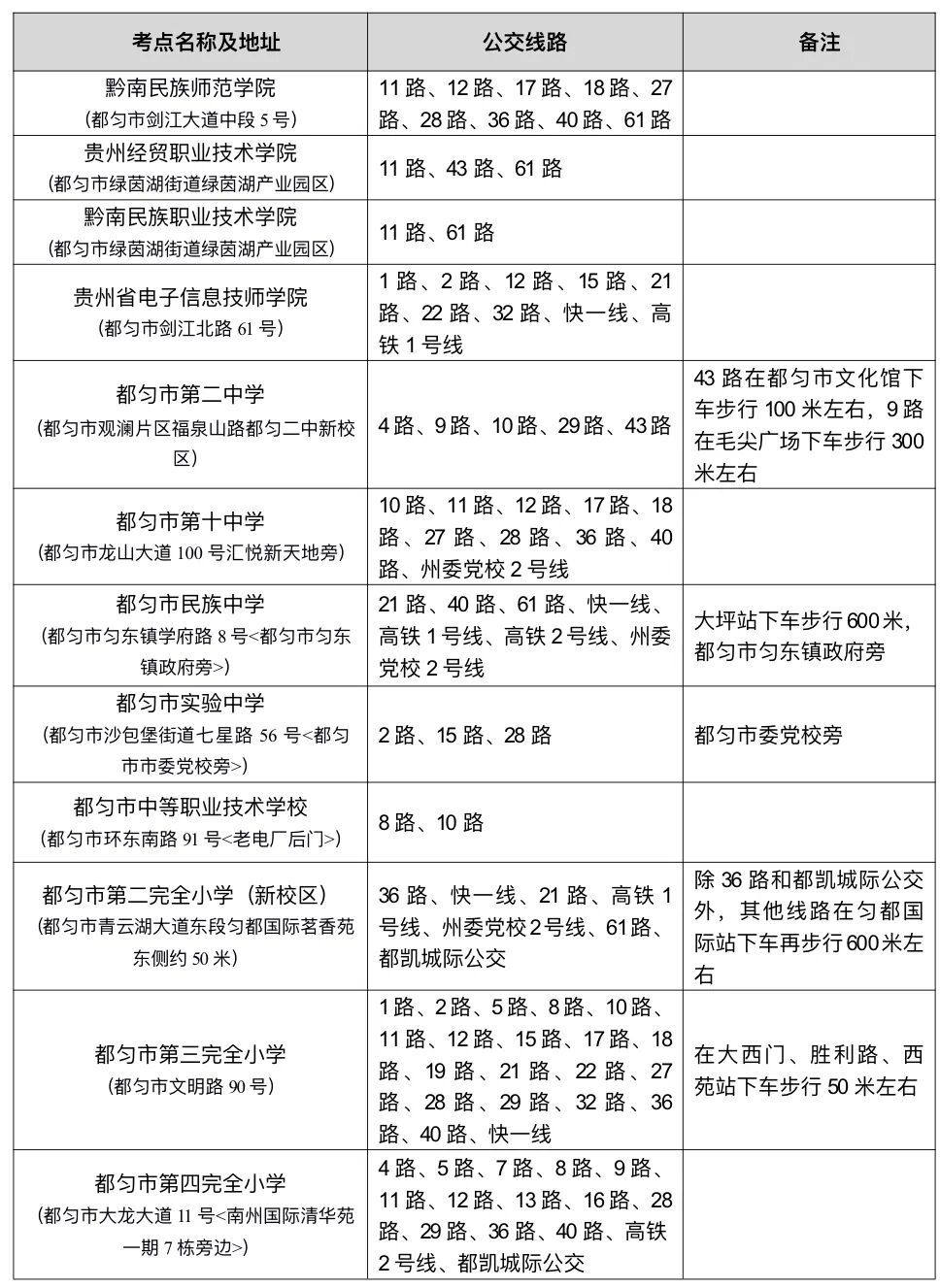
1、都匀市考点及公交车线路分布情况如下:


2、瓮安县考点及公交车线路分布情况如下:

3、独山县考点及公交车线路分布情况如下:

五、考试困难有帮助
(一)服务热线
考试期间,请考生关注黔南州人力资源和社会保障局官网(http://rsj.qiannan.gov.cn)和黔南人社微信公众号发布的事业单位公开招聘考试有关信息,如有疑问,请与我们联系:
1.都匀市考点服务热线
①考务方面咨询电话:0854-8234166、8247111(黔南州人力资源和社会保障局)
②食品安全方面咨询电话:0854-8251584(都匀市市场监督管理局)
③临时住宿点咨询电话:0854-8224310(都匀市招生考试服务中心)
④交通出行方面咨询电话:0854-8223764(都匀市交通运输局)
2.瓮安县考点服务热线
①考务方面咨询电话:0854-2918260(瓮安县人力资源和社会保障局)
②食品安全方面咨询电话:0854-2621245(瓮安县市场监督管理局)
③交通出行方面咨询电话:0854-2625567(瓮安县交通运输局)
3.独山县考点服务热线
①考务方面咨询电话:0854-3221160(独山县人力资源和社会保障局)
②食品安全方面咨询电话:0854-3231335(独山县市场监督管理局)
③交通出行方面咨询电话:0854-3230120(独山县交通运输局)
(二)都匀市临时住宿点
因都匀市参加考试的考生人数较多,如您在都匀市住宿方面有困难,请联系下列临时住宿点,出示准考证和身份证住宿。
①都匀市第三中学(地址:都匀市青云湖大道中段4号;联系人:牟老师;联系电话:18285486468)
②都匀市第十中学(地址:都匀市龙山大道100号汇悦新天地旁;谭老师;联系电话:13595485496)
③都匀剑江中学(地址:都匀市长通路北侧;联系人:刘老师;联系电话:18388292438)
④都匀市实验中学(地址:都匀市沙包堡街道七星路56号;联系人:袁老师;联系电话:18224871023)
⑤黔南民族师范学院附属中学(地址:都匀市环东北路133号;联系人:彭老师;联系电话:13339646216)
⑥都匀湘才学校(地址:都匀经济开发区云和路1号湖南师范大学附属都匀湘才学校;联系人:马老师;联系电话:17385458400)
⑦都匀市甘塘中学(地址:都匀市绿茵湖街道绿茵湖村冒水地;联系人:徐老师;联系电话:18585178886)
独山县人力资源和社会保障局
扫一扫在手机打开当前页面